Вахитов Ришат Раилович - Женская логика. Полное собрание основных законов стр 6.

Книгу можно купить на ЛитРес.
Всего за 199 руб. Купить полную версию
Шрифт
Фон

Однако выяснение истины даёт победившему мужчине преимущества лидера. Другими словами, выяснение истины ничто иное, как утверждение лидерства, не прибегая к помощи силы, не применяя психологическое давление.

Прямое утверждение лидерства спором в прямом смысле не является. Это бой на мечах, словесная борьба, мордобой (почему бы и нет) на самом-то деле. Нормальный, психологически полноценный мужчина без комплексов, вне профессиональных рамок, задаётся целью подчинить себе другого мужчину лишь в особых случаях.

Женщина же вступает в спор с мужчиной только в одном случае получить преимущества лидера!

Так как побеждённый должен признать правоту победителя, признать его главенство. А это в свою очередь, влечёт за собой те преимущества, о которых мы говорили выше.

Женщине не нужна истина!

Зачем она ей?! Если выяснение истины закамуфлированное утверждение лидерства?!

Зачем ей обманывать себя?! Здесь женщина поступает разумнее мужчин. Она не тратит время и силы на запоминание фактов, правил, условий и прочей чепухи. Преимущество она получит более простым, вложенным генетикой и столетиями опыта способом будет обрабатывать мужчину!

Происходит это просто.

Женские парадигмы рождаются в двух случаях:

женщина высказывает своё суждение по какому-либо вопросу,

высказывает утверждение хочет, чтобы вы приняли её точку зрения.

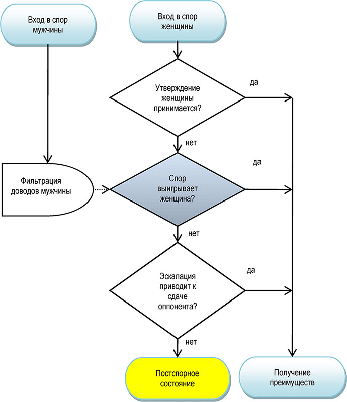
Давайте разберём алгоритм возникновения спора, представленный на схеме  1.

Ваше согласие с суждением женщины, либо принятие её утверждения, удовлетворит женщину, и все стороны будут в безопасности. Я не сказал, что обе стороны будут удовлетворены, так как ваше согласие с суждением и принятие утверждения может не означать вашего согласия с позицией женщины. Но об этом позже.

Особое внимание прошу обратить на то, что несогласие с суждением женщины переводит это суждение в утверждение!

Если не принимается утверждение женщины, то в дальнейшем вас ждёт спор. Причём спор перетекает в утверждение со стороны женщины, и до тех пор, пока вы не согласитесь с утверждением, спор и утверждение будут рекурсивно переходить друг в друга.

Всегда следует помнить, если мужчина ввязался в спор с женщиной, то он уже проиграл, так как женская логика рациональностью мужской логики не преодолевается. Более того, сам факт возникновения спора показывает, что мужчина не умеет управлять взаимоотношениями и не совсем пригоден для сосуществования с женщиной.

Из всего вышесказанного следует: опытный мужчина до споров дело не доводит!


Схема 1. Природа возникновение спора.


Закон 3. В женских рассуждениях логика есть!

Нет, я не против, я только не согласна!

Наталья Хозяинова (псевдоним Майя Четвертова)

Я не стал бы называть женскую логику «неопределённой», «непринуждённой», «отсутствующей». Отрицать в женских рассуждениях логику расписываться в собственной безграмотности и беспомощности.

В основе [отрицания] лежит насмешливо-пренебрежительное обывательское отношение к женской логике. Такое отношение не слишком удивительно: это, к сожалению, частая реакция при встрече с чем-то чуждым и недоступным. Так же, возможно, вначале хохотали голые островитяне, указывая пальцами на одетых (и вооружённых) матросов Кука[7]

С мужской логикой всё просто она подчиняется математическим законам. Однако и у женщин всё подчинено пусть своеобразным, но строгим умозаключениям.

У женщин в их прекрасных головках перебирается множество вариантов развития событий, и получается ответ, кажущийся нам, мужчинам, абсолютно нелогичным. Но он для неё верный, выбранный из длиннющей цепи рассуждений.

Лермонтов демонстрирует более тонкий подход. Устами (а точнее, рукою) Печорина он стремится проанализировать характерные для женской логики структуры рассуждения. Вот запись из журнала Печорина от 11 июня: «Нет ничего парадоксальнее женского ума: <> порядок доказательств, которым они уничтожают свои предупреждения, очень оригинален; чтобы выучиться их диалектике, надо опрокинуть в уме своем все школьные правила логики. Например, способ обыкновенный: Этот человек любит меня, но я замужем, следовательно, не должна его любить. Способ женский: Я не должна его любить, ибо я замужем; но он меня любит,  следовательно Тут несколько точек, ибо рассудок уже ничего не говорит <>».[8]

Если вы не руководствуетесь вторым законом женской логики и согласны с третьим законом, то смело можете продолжить чтение этой книги. Ибо

Мужчины! Собратья! Коллеги! Друзья! В женской логике логика есть!

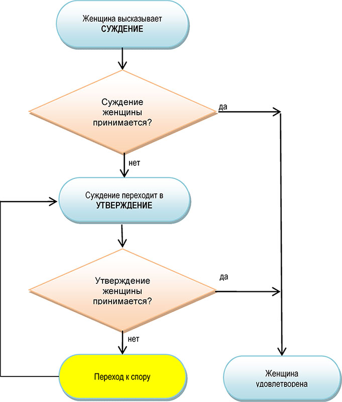
Алгоритм женской логики, принцип логических рассуждений женского пола, которые приводят к победе женщин над мужчинами, к признанию их выводов из предложенных посылок представлен на схеме  2.

Каждый элемент алгоритма подчинён строгим законам женской логики и имеет свою группу законов, объединённых в свод правил.

Особо хотелось бы обратить ваше внимание на то, что если спор мужчин заканчивается однозначно, то в споре с женщиной вариантов выхода два: либо женщина получает определённое преимущество над вами; либо переходит в постспорное состояние, которое не является ни вашим выигрышем, ни её проигрышем.


Схема 2. Алгоритм спора.


Закон 3. Дополнение 1. Женской логикене учат!

Я уже говорил, что понятия науки о женской логике на сегодняшний день нет. И если кто и пытается учить кого-то женской логике, то делается это не системно и не специально.

Но самое интересное, что женщин женской логике также никто не учит. Вселенского заговора женщин против мужчин не существует!

Владение женской логикой у женщин происходит на уровне безусловных рефлексов. Они используют свою логику автоматически, не задумываясь.

Набор правил и законов женской логики закладывается в женщин до момента рождения и в дальнейшем только шлифуется.

Сравнивая в компьютерных терминах женскую и мужскую логику, можно представить женскую логику как некий BIOS (BasicInput/OutputSystem), который заложен где-то далеко в недрах компьютера и доступен не всем, как для понимания, так и осознания, что он есть в принципе.

А мужскую логику, трактуемую скорее, как условную, сформированную образованием и воспитанием, можно представить операционной системой, которая от поколения к поколению становится умнее, быстрее, приобретает всё новые и новые знания в физике, химии, математике и других точных и не очень точных науках.

Закон 3. Дополнение 2. Женская логика передаётся на генном уровне!

Проведённый Владимиром Николаевичем Башкировым, кандидатом биологических наук Института биологии гена Российской Академии Наук, тщательный генеалогический анализ показал, что способность мыслить в понятиях логики «вообще» или женской логики наследуется!

В своей работе он представляет следующий рисунок, в котором приведена одна из характерных родословных, прослеженная в четырёх поколениях. Из неё с достаточной очевидностью следует, что сегрегация (расщепление) признака «способность мыслить логически» на варианты логика «вообще» и женская логика связана с наследованием вовсе не У-хромосомы, как сообщалось ранее в одном авторитетном журнале «Химия и жизнь», 1978,  4, 4-я страница обложки.


Рисунок 4. Передача женской логики по наследству.


В. Н. Башкиров приходит к заключению, что для способности мыслить в понятиях женской логики необходимо наличие в кариотипе (хромосомном наборе ядра клетки) двух Х-хромосом; присутствие же только одной Х-хромосомы приводит к развитию способности к логике «вообще» (понятно, что в данном случае речь идёт не о кариотипе в целом, то есть не обо всех 23 парах хромосом, а только о 23-й паре, о половых хромосомах).

Ваша оценка очень важна

0
Шрифт
Фон

Помогите Вашим друзьям узнать о библиотеке

Скачать книгу

Если нет возможности читать онлайн, скачайте книгу файлом для электронной книжки и читайте офлайн.

fb2.zip txt txt.zip rtf.zip a4.pdf a6.pdf mobi.prc epub ios.epub fb3